ТІ САМІ ВІДКРИТТЯ, АЛЕ В КАРТИНКАХ 🔬 NAUKA.UA В INSTAGRAM

Краби навчилися ходити боком понад 200 мільйонів років тому

Уміння ходити боком виникло в крабів понад 200 мільйонів років тому внаслідок одноразової адаптації — вона розділила крабів на тих, що ходять прямо, і тих, що ходять боком. Пізніше в деяких крабів відбувся перехід від ходіння боком до ходіння прямо, але серед тих, які спершу ходили прямо, здатність до ходіння боком заново не виникла. Водночас вміння ходити боком виявилося настільки корисною адаптацією, що серед таких крабів виникло в рази більше нових видів, ніж серед тих, що ходять прямо. Дослідження опублікували в журналі eLife.

Краби навчилися ходити боком понад 200 мільйонів років тому. GIPHY

Як науковці дізналися про еволюцію ходіння боком?

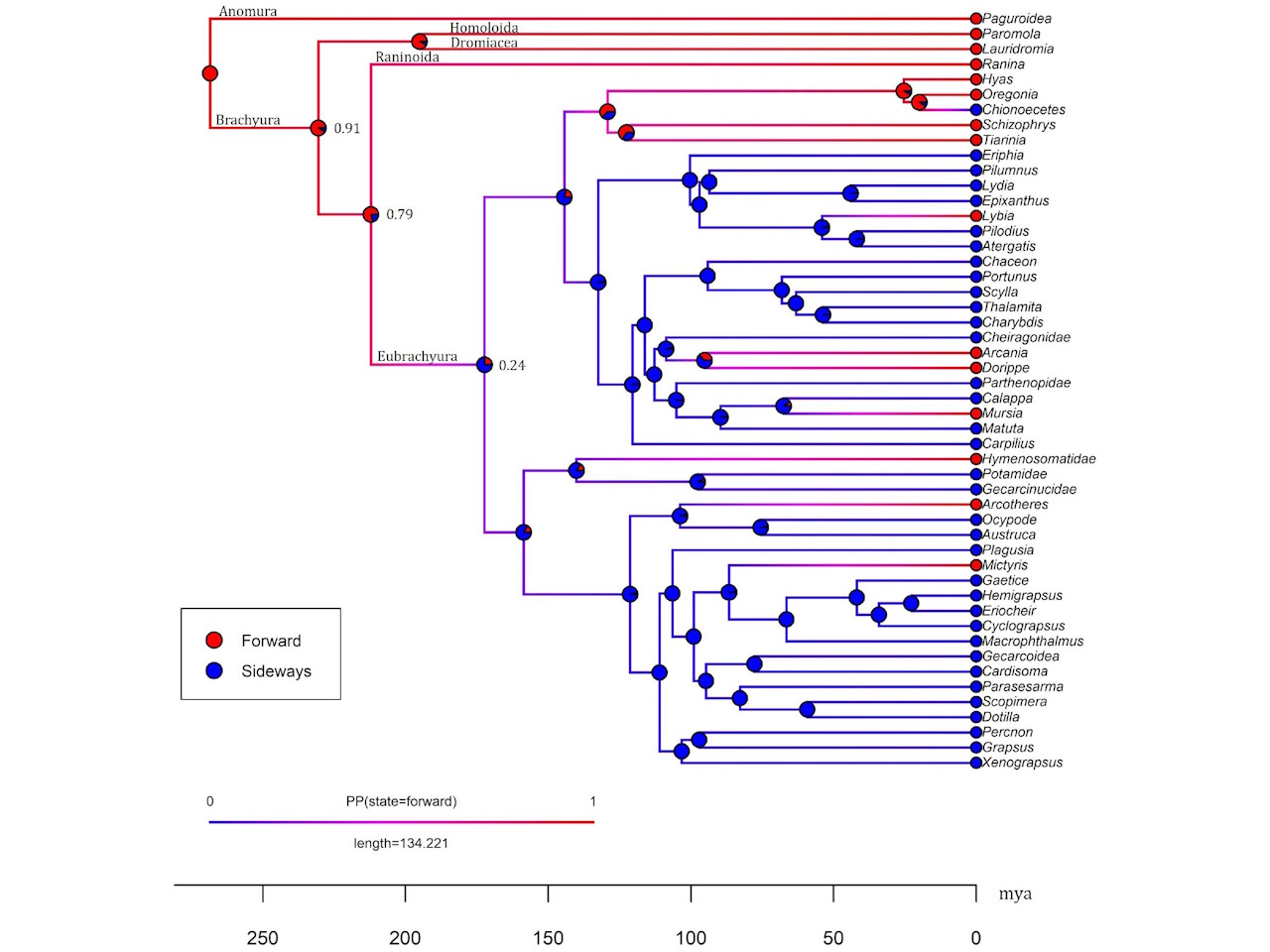
Дослідники вивчили поведінку живих крабів 50 сучасних видів: їх поміщали в акваріум і спостерігали за тим, як вони рухатимуться. Після цього науковці розрахували передньо-бічний індекс руху крабів, у якому 1 бал позначав рух лише прямо, а -1 — рух лише боком. Як виявилося, серед крабів було чітке розділення: 35 видів ходили переважно боком, маючи середній індекс -0,8 бала, а решта — переважно прямо, маючи індекс 0,82. Отримані дані науковці нанесли на еволюційне дерево крабів, щоб визначити, у яких його гілках переважало ходіння прямо чи боком.

Як виявилося, групи крабів, які рано відділилися від решти крабів, — Homoloida, Dromiacea та Raninoida — ходили прямо, як і спільний предок усіх крабів. А от в момент розділення гілок Raninoida й Eubrachyura близько 250-200 мільйонів років тому у другій гілці виникла здатність ходити боком, що збереглася майже в усіх нащадків цієї еволюційної лінії. У деяких випадках краби, які потрапляли у вузькі еволюційні ніші, поверталися до ходіння прямо, щоб пристосуватися до середовища. А в крабів роду Chionoecetes помітили подвійний перехід: їхній предок перейшов до ходіння прямо, а ці краби знову набули здатності ходити боком.

Еволюційне дерево крабів із видами, що ходять прямо (позначені червоним), і тими, що ходять боком (синім). Taniguchi et al. / eLife, 2026

Еволюційне дерево крабів із видами, що ходять прямо (позначені червоним), і тими, що ходять боком (синім). Taniguchi et al. / eLife, 2026

Загалом же виникнення здатності ходити боком виявилося одноразовою еволюційною подією, яка призвела до спалаху видоутворення серед Eubrachyura. У цій групі налічують майже 7500 видів, тоді як серед сусідніх еволюційних гілок — лише 46-110 видів. Дослідники також порівняли появу здатності ходити боком із «карцинізацією» — процесом, коли в інших ракоподібних виникає така будова тіла, як у крабів. Хоча карцинізацію спостерігають у різних еволюційних гілках ракоподібних, тварини з такою будовою тіла, що не є крабами, ходять прямо або задом. Це означає, що імітація форми тіла не завжди означає імітацію також поведінкового пристосування.

Що науковці вже знають про крабів

🪸 Краби виявилися здатними очищувати рифи від надмірної кількості водоростей, відновлюючи баланс у них.

🙈 Але інвазивні краби завдають значної шкоди екосистемам, щоправда, спроби їх викорінення, навпаки, збільшили чисельність тварин.

🫠 Через потепління океану у 2018-2021 роках поблизу Аляски загинуло близько 10 мільярдів крабів-стригунів.

🦞 Хоча досі науковці у цьому сумнівалися, краби змогли відчути біль від електричного струму та кислоти. А пізніше таку ж здатність знайшли і в інших ракоподібних — омарів.

🦀 У синіх крабів виявили схильність до канібалізму: більшість молодих особин з’їли їхні ж старші родичі.